Design process that was followed in this project:
• Introduction
- Birth of the project
- Abstract
- Time line
- Understanding Blindness
- Classification of Blindness
• Part One: Exchange Program with TU Darmstadt, Germany
- Kick start
- Visit to Germany
- Current state in Germany
- Darmstadt
- Primary Research
- Design Brief
- Limitations
- System Design
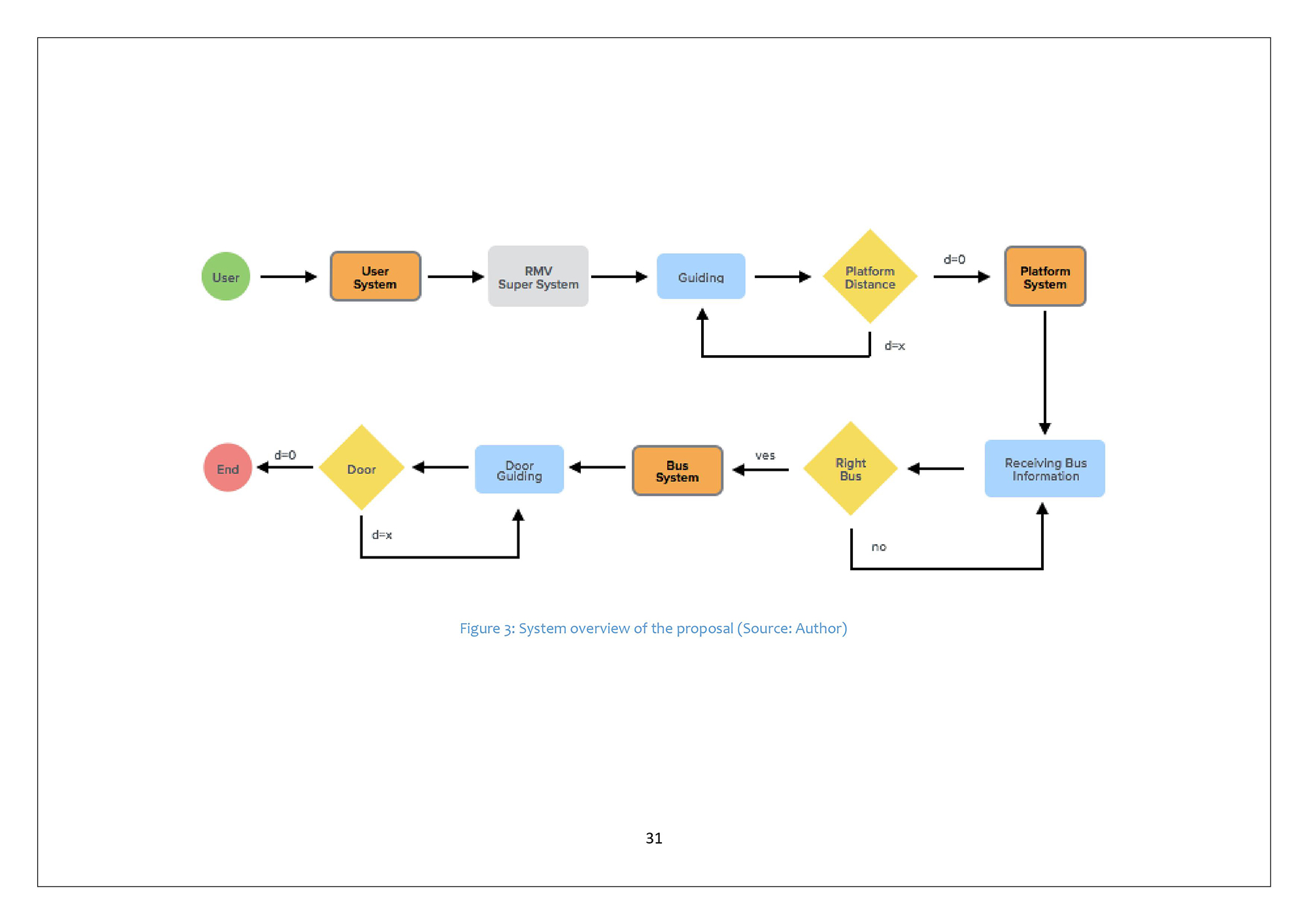
- System Overview
- System overview with a Scenario
- User Context
- Requirements
- Product Proposal
- Wearable
- Categorisation for development of Idea
- Pros and cons of various feedback mechanism
- Physiological Constraints
- Prototype
- Ideations
- Product Evaluation
- The Task
- Evaluation Results
- Conclusion of first part
• Part Two: Designing for Indian Context
- BEST Bus system in Mumbai
- Bus Routes
- Depot and Fleet
- Understanding the users in context of Mumbai
- Blind Users interview, Mumbai
- Understanding the existing infrastructure
- Bus Stop Issues: IIT Market Gate
- Bus Stop design standards
- Issue Identification
- Scope of the project
- Limitations
- Final Design Brief
- Research
- Existing Examples
- Ergonomic Study
- Designing the Information System
- Information required
- Ideation Level 1
- Ideation Level 2
- Ideation Level 3
- Issues with design approach: Relooking the design method
- Scenarios
- Implementable Technology
- System Proposal
- System Task Description
- Concepts
- Concept 1: Interface
- Product Positioning
- Axure Prototyping
- User Testing
• Table of Figures
• Bibliography
Case Study Download:
• Design for Blind People Accessing Public Buses_Report......